Be yourself; Everyone else is already taken.
— Oscar Wilde.
This is the first post on my new blog. I’m just getting this new blog going, so stay tuned for more. Subscribe below to get notified when I post new updates.
Be yourself; Everyone else is already taken.
— Oscar Wilde.
This is the first post on my new blog. I’m just getting this new blog going, so stay tuned for more. Subscribe below to get notified when I post new updates.
Web Resmi Covid-19
htps://www.covid19.go.id
Pemerintah melalui Gugus Tugas Percepatan Penanganan Virus Corona (COVID-19) neluncurkan situs http://www.covid19.go.id sebagai sember informasi resmi penanggulangan virus corona yang kini menjadi pandemi global.
#SMACKDOWNCORONA
Blender adalah perangkat lunak sumber terbuka grafika komputer 3D. Perangkat lunak ini digunakan untuk membuat film animasi, efek visual, model cetak 3D, aplikasi 3D interaktif dan permainan video. Blender memiliki beberapa fitur termasuk pemodelan 3D, penteksturan, penyunting gambar bitmap, penulangan, simulasi cairan dan asap, simulasi partikel, animasi, penyunting video, pemahat digital, dan rendering.
https://id.wikipedia.org/wiki/Blender_(perangkat_lunak)
BLENDER

FUNGSI DAN MENU-MENU PADA BLENDER
http://fredianwar.blogspot.com/2015/10/fungsi-dan-menu-menu-pada-blender.html
Fungsi Mouse di Blender :(*) scrool : ~ melihat posisi object (ditekan, tahan, dan gerakan) ~ zoom in/out (di putar)(*) klik kanan : ~ mengeblok object ~ memindah object(*) klik kiri : ~ memilih menu
Shortcut :A : selec objectS : skalaCtrl+tab : faceR : rotasiZ : sumbu ZX : sumbu XY : sumbu Y
Menu file :New : membuat lembar kerja baru.Open : membuka lembar kerja baru.Save As : menyimpan lembar kerja baru.Import : membuka file dari aplikasi lain.Export : membuka file ke aplikasi lain.
Menu Render(F12) render image : menampilkan lembar kerja dalam bentuk gambar.(Ctrl+F12) render animation : menampilkan lembar kerja dalam bentuk animasi.(Ctrl+F11) render animasi : menjalankan animasi.
Menu Tools :(R) rotate : memutar objek.(S) skala : memperbesar (iklan objek)(Shift+D) duplicate : memperbanyak objek.(X) delete : menghapus.Menu creat : membuka objek.
(*) Header Menu utama blender yang terdiri atas File, add, Render, dan Help.(*) Viewport Tampilan yang terdiri dari objec 3D atas objec lainya.(*) Toolbar Terdiri atas daftar tools yang memiliki sifat dinamis menurut objecnya.(*) Outliner Struktur data dari objec pada blender.(*) Properties Panel yang memuat berbagi macam perintah untuk memodifikasi objec atau animasi dan bersifat dinamis mengikuti objec atau tools yang sedang aktif.(*) Timeline Instruksi yang terkait dengan Frame anime atau sequencer.
Tutorial dan cara menggunakan blender perangkat lunak

Cara membuat animasi menggunakan blender ternyata tidak serumit yang anda bayangkan. Tentu saja hal tersebut tidak dapat dicapai tanpa latihan.
Cara membuat animasi menggunakan blender ternyata tidak serumit yang anda bayangkan. hal pertama yang perlu anda ketahui setelah membuka aplikasi pembuat animasi 3D adalah fungsi tools.
Anda bisa mulai membuat animasi sederhana seperti air mancur dengan langkah-langkah berikut.
sumber:https://verdant.id/artikel/cara-membuat-animasi-menggunakan-blender/
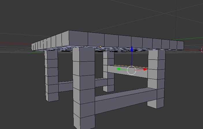
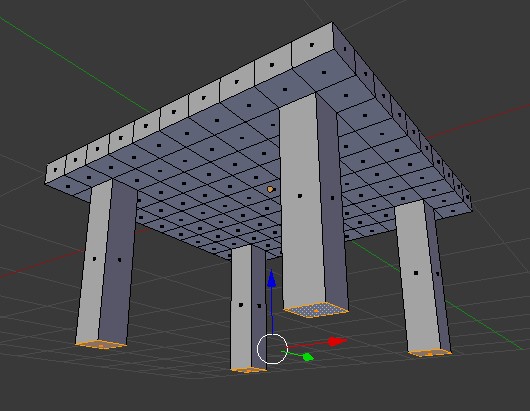
By Dwiky Andika0Pada artikel kali ini saya akan menjelaskan langkah-langkah membuat sebuah objek 3D yaitu sebuah meja dengan menggunakan blender. Berikut ini langkah –langkah pembuatannya :
Penjelasan :
sumber : https://www.it-jurnal.com/membuat-objek-3d-menggunakan-blender/
MEMBUAT BUKU DIGITAL MENGGUNAKAN SIGIL
Buku digital, atau disebut juga e-book merupakan sebuah publikasi yang terdiri dari teks, gambar, maupun suara dan dipublikasikan dalam bentuk digital yang dapat dibaca di komputer maupun perangkat elektronik lainnya. Sebuah buku digital biasanya merupakan versi elektronik dari buku cetak, namun tidak jarang pula sebuah buku hanya diterbitkan dalam bentuk digital tanpa versi cetak.
Format buku digital beragam, mulai dari format yang didukung oleh perusahaan besar (PDF oleh adobe, swf oleh flash, doc oleh Word) dan berbagai format lainnya yang didukung oleh perangkat maupun pembaca buku digital tertentu. Pada tahun 1990 dikembangkan pula format open e-book yang memungkinkan publisher dan pengembang software untuk menggunakan satu format yang dapat dibaca di perangkat manapun dan menggunakan berbagai software pembaca buku digital.
Pengertian Sigil :
Sigil adalah editor open-source untuk EPUB e-buku yang dikembangkan oleh Strahinja Marković pada tahun 2009 dan dikelola oleh John Schember sejak tahun 2011. Sebagai aplikasi cross-platform, itu didistribusikan untuk Microsoft Windows, Mac OS X dan platform Linux di bawah lisensi GNU GPL. Sigil mendukung WYSIWYG dan mengedit kode berbasis file EPUB, serta impor HTML dan file teks biasa.
Fitur Sigil meliputi :
-Penuh UTF-16 dan EPUB 2 spesifikasi dukungan
-Beberapa views: buku, kode dan pratinjau tampilan
-Editing WYSIWYG dalam tampilan buku
-Daftar isi Generator dengan dukungan judul multi-level
-Editor Metadata dengan dukungan penuh untuk semua entri metadata
-Eja memeriksa dengan default dan pengguna kamus dikonfigurasi
-Ekspresi reguler penuh (PCRE) dukungan untuk mencari dan mengganti
-Mendukung impor EPUB dan HTML file, gambar, dan style sheet,
-Integrasi FlightCrew EPUB untuk EPUB kepatuhan validator
-API Terpadu untuk HTML eksternal dan grafis editor
sumber : http://jery21tik.blogspot.com/2015/05/pengertian-dan-penggunaan-sigil.html
Ada beberapa jenis sigil
Kalau kita mau perhatikan lebih rinci, antara SIGIL dan Rajahan itu pengetahuannya tidak beda² jauh. Tapi kalau kita cermati lagi pengetahuan tentang SIGIL itu perlu pemahaman yang lumayan kuat dalam hal ini menyangkut:
yang kemudian oleh ISLAM yang diterangkan oleh kitab Tajul Muluk disitu disederhanakan pengetahuan perihal pembuatan Rajahan atau dalam bahasa lainnya boleh kita sebut SIGIL itu. Dimana disitu disebutkan “Tidak terpengaruh oleh perbintangan, ijasah, waktu dan amalan khusus” dan ada lagi yang lebih serem hanya dengan pengetahuan “cara tulis NUR” berlakulah SIGIL/Rajahan tersebut.
Perhatikan kalimat di atas! Permohonan / keinginan anda harus ditulis dengan kaidah S.M.A.R.T (Specific, Measurable, Achievable, Relevant, Timely). Buat temen2 yang bermain-main dengan energi (reiki, prana, tenaga dalam dll) bisa ditambahi satu lagi yaitu Energy, jadinya S.M.A.R.T.EN.
Spesific, artinya permohonan anda harus Spesifik,
Measurable berarti terukur, dapat dihitung.
Achievable artinya dapat diraih, bukan mimpi / di awang awang. Relevant artinya sesuai dengan kondisi saat anda menulis permohonan itu, bila anda sudah kelebihan maka permohonan itu tidak akan berarti, dus artinya tidak relevan.
Timely, artinya dapat diukur waktu yang diperlukan. Kata “tiga bulan” lebih terukur daripada kata “secepatnya”.
ENergy. Membuat sigil yang Anda buat dengan konsep diatas lebih energetik dan powerful.
Caranya, sigil yang udah jadi anda masukkan ke dalam bola energi. Tidak perlu afirmasi tambahan. Cukup membuat bola energi, lalu visualisasikan sigil ini masuk ke dalam bola energi yg anda buat. Setelah selesai lemparkan bola tersebut ke alam semesta, supaya gerak anda dibimbing oleh alam semesta dalam wewujudkan keinginan anda. Buat sebanyak banyaknya, cuma jgn sampe lupa kerja karena kebanyakan bikin bola energi.
Cara kedua adalah dengan mengenergize sigil yang sudah anda buat. Misalnya di print lalu dienergize. Setiap ada waktu anda energize (diberi energi). Misalnya sambil brosing2, tangan kanan pegang mouse nah tangan kiri anda mengenergize sigil. Sama seperti membuat bola energi, lakukan energize ini sesering mungkin.
sebenernya ada banyak teknik na secara umum. ada alhabetical, pictorial, mantra.
1.Alphabetical itu teknik dasar sigil magick (tekhnik GNOSIC). yaitu dengan

cara penggunaan na adalah:
-sebutkan kalimat keinginan anda
-hapus huruf yang sama
-susun ulang
2. Pictorial Sigil : yaitu sigil yang dibuat dari satu atau kumpulan gambar yang memiliki nilai spiritual bagi budaya tertentu dan dapat di arahkan untuk kebutuhan spiritisme maupun spiritualisme

cara penggunaan:
-pikirkan keinginan anda
-rubah keinginan anda menjadi gambar
-persingkat gambar itu
contoh:
ada teman anda yang sakit, bernama Hans Meler dia sedang mengalami sakit di perut. operasi sigil pictorial itu bisa dilakukan seperti voodoo!
simbol yang anda bikin pertama adalah:
-orang
-trus orang yg dikasi jarum, ditempat penyakitnya
-persingkat aja gambar itu
-persingkat sampai menjadi sebuah simbol
4. Elemential Sigil : yaitu sigil yang dibuat berdasarkan simbol elemen tertentu (air, api, tanah, kayu dan logam) maupun dari elemen aslinya kemudian dijadikan sebuah kode/denah esoteric dengan tujuan spiritual.
contoh :
ambil segenggam garam kasar,
tambahkan seruas ibu jari umbi DLINGO dan umbi BENGKLE
kemudian gambar segitiga sama sisi dengan arang,
letakkan ke tiga elemen tadi di tengah gambar segitiga
itu sudah menjadi sigil untuk tolak balak atau pembersihan.
(budaya jawa kuno).
sumber : http://lectriva.blogspot.com/2012/02/macam-macam-sigil-dan-cara-pembuatannya.html
Cara Membuat Ebook dengan Sigil
Cara membuat ebook dengan sigil. Ebook menjadi salah satu alternatif ketika Anda hendak membaca sebuah buku melalui teknologi digital. Ebook merupakan buku digital yang diambi dari buku cetak. Fungsi dari ebook ini antara lain : salah satu alternatif media pembelajaran dan sebagai media informasi. Adapun tujuan dari perkembangan buku digital, antara lain:
Siapapun dapat membuat sebuah ebook, tapi tidak semua orang memahami cara membuat ebook dengan Sigil. Loh, apa itu Sigil? Sigil merupakan aplikasi untuk manajemen dan pembuatan digital book dengan format epub, dimana kita dapat membuat digital book sesuai dengan yang kita ingikan. Sigil mendukung format text, html dan format epub.
Namanya juga memasukkan konten dari cetak ke digital, tentu kita membutuhkan perangkat. Salah satu perangkat yang bisa digunakan untuk membuat ebook adalah Sigil. Pada artikel ini kami ingin berbagi informasi bagaimana cara membuat ebook dengan Sigil.
Tapi sebelumnya tak ada salahnya kita membahas sedikit tentang aplikasi Sigil. Sigil adalah editor open-source untuk EPUB e-buku yang dikembangkan oleh Strahinja Markovic pada tahun 2009 dan dikelola oleh John Schember sejak tahun 2011. Sebagai aplikasi cross-platform, itu didistribusikan untuk Microsoft Windows, Mac OS X dan platform Linux di bawah lisensi GNU GPL. Sigil mendukung WYSIWYG dan mengedit kode berbasis file EPUB, serta impor HTML dan file teks biasa.
Hal pertama yang harus disiapkan cara membuat ebook dengan Sigil adalah materi yang akan dibuat. Tuliskan dan siapkan materi ebook yang akan dipakai atau buka materi jika sudah mempunyai sebelumya, apa yang akan kalian jadikan ebook dengan mengunakan Ms office word(2003,2007,2010 atau 2013). Setelah kalian selesai menulis/membuka materi untuk ebook nya seperti yang terlihat di bawah ini.
Selanjutnya cara membuat ebook dengan Sigil adalah dengan menyimpanya melalui format html dengan cara klik Save As > Other format > web page filter (html) . Gnanya menjadikan html supaya dapat kebaca oleh aplikasi sigil karena aplikasi sigil tidak dapat membuka file dengan format dokumen seperti doc.
Gambar sangat diperlukan di dalam ebook, selain memperjelaskan materi juga untuk menambah kemenarikan ebook itu sendiri. Jenis gambar yang dapat terbaca pada ebook adalah jenis picture, bukan smart object. Maka cara membuat ebook dengan Sigil, Anda bisa menambahkan screenshoot layar dengan cara menekan CTRL + Prt Sc atau bisa juga menggunakan aplikasi capture layar. Semua gambar dapat dimasukkan atau disisipkan ke dalam teks.
Cara membuat ebook dengan Sigil juga membutuhkan tabel supaya ebook tampak lebih menarik. Meski begitu di dalam ebook tidak mewajibkan harus ada tabel. Jika memang diperlukan Anda bisa mengaturnya seperti ini; klik kanan pada tabel –> TABLE PROPERTIES –> centang preffered width dengan presentase 100%.
File video dapat dimasukkan juga ke dalam ebook dengan menggunakan aplikasi Sigil. Syaratnya adalah video tersebut harus berekstensi MP4. Jika video yang akan dimasukkan bukan berformat mp4, maka Anda harus mengubahnya terlebih dahulu. Anda dapat menggunakan software Format Factory untuk mengubah format.
Cara membuat ebook dengan SIGIL selanjutnya yakni dengan mempersiapkan software SIGIL tersebut. Sigil merupakan salah satu software editor epub yang bersifat open source. Penggunaannya pun mudah. Jika Anda belum memilikinya, Anda dapat langsung mengunduhnya secara gratis di google.
Untuk mendukung cara membuat ebook dengan Sigil, maka Anda harus memasang Readium pada Google Chrome. Readium merupakan plug in yang ada pada Google Chrome. Maka, Anda perlu menginstal Google Chrome lalu memasang Readium yang berfungsi untuk membuka dan membaca ebook dengan perangkat komputer. Sebagai tambahan, jika Anda ingin membukanya di android maka Anda perlu menginstall Ideal Reader di play store. Untuk memasang Readium, cukup instal klik Install From Chrome –> Add.
Format Factory akan cukup berguna dalam pembuatan e-book, yakni untuk mengubah file video ke dalam format mp4 yang support dengan SIGIL. Setelah ini cara membuat ebook dengan SIGIL yakni mengubah dokumen ms.word ke html. Bahan materi yang dimasukkan ke dalam software SIGIL harus berformat html, sehingga dokumen word yang sudah selesai diedit perlu dikonvert menjadi html.
Cara membuat ebook dengan SIGIL selanjutnya yakni dokumen word yang telah diubah ke format html dimasukkan ke dalam software SIGIL. Langkahnya yakni buka aplikasi SIGIL –> FILE –> OPEN –> pilih file html yang baru saja dibuat.

Setelah berhasil memasukkan file ke SIGIL, saatnya mengisi metadata. Metadata berisikan form identitas buku, seperti judul, nama pengarang, tahun terbit, bahasa, ISBN, penerbit, kategori, deskripsi, dll. Langkahnya adalah:
klik TOOLS –> Metadata Editor atau bisa langsung klik F8 pada keyboard. Isilah form tersebut sesuai identitas yang dibutuhkan.
Langkah selanjutnya dalam cara membuat ebook dengan SIGIL yakni dengan mengisi identitas atau daftar isi. Identitas di sini maksudnya membuat daftar isi dengan hyperlink, seperti pada web. Langkah awalnya adalah menentukan topik, sub topik, dan sub-sub topik lainnya. Selanjutnya Anda bisa meletakkan kursor atau menyorot kalimat topik atau sub topik lalu geser ke header. H1 (untuk topik), H2 (sub topik). H3 (sub sub-topik).
Jika identitas selasai dilakukan (h1, h2, dan h3), maka langkah selanjutnya adalah mengecek kembali apakah identitas tersebut sudah sesuai dengan yang diharapkan atau belum. Caranya yakni dengan klik TOOLS –> Table of content –> Generate Table of Content.
Vide sangat penting di dalam sebuah ebook. Inilah yang akan membedakan ebook Anda dengan ebook berformat pdf lainnya. Selain menambahkan video yag berkaita dengan materi, Anda juga bisa memberikan video pengantar dari penulis sehingga memberikan kesan tersendiri. Ingat bahwa video yang dapat terbaca hanyalah video dengan format mp4. Langkah untuk menyisipkan video adalah dengan klik Insert –> File –> Video –> Other files (pilih video mp4 yang telah Anda siapkan). Caranya nanti hampir sama seperti menambahkan cover.
Cara membuat Ebook dengan SIGIL selanjutnya adalah degan menambahkan cover buku. Anggap saja ketika Anda pertama kali ingin membuka buku, pasti yang dilihat adalah sampulnya. Untuk itu Anda perlu membuat desain cover terlebih dahulu dengan format JPG. Anda bisa membuatnya dengan coreldraw, photoshop, ataupun program desain grafis lainnya. Jika Anda sudah membuatnya, langkah berikutnya adalah: klik TOOLS –> ADD COVER –> OTHER FILES –> pilih cover yang baru saja dibuat.
Apabila editing ebook telah selesai, langkah selanjutnya yakni menyimpan file sehingga menjadi file dengan ekstensi epub. Caranya klik FILE –> SAVE AS –> pilih tipe file “epub”. Keuntungan lain dari membuat ebook adalah memperoleh royalti hasil penjualan. Jika tulisan Anda cukup baik, cobalah untuk menawarkannya ke beberapa tempat penjualan ebook seperti Qbaca, papataka, Nulis Buku, dan Sea Market Appstore. Jika ebook tersebut layak terbit, tentu Anda akan mendapatkan peruntungan yang lebih besar.
sumber : https://penerbitdeepublish.com/cara-membuat-ebook-dengan-sigil/
Pasal 27 ayat 3 UU ITE menyebut melarang setiap orang dengan sengaja dan tanpa hak mendistribusikan dan/atau mentransmisikan dan/atau membuat dapat diaksesnya Informasi Elektronik dan/atau Dokumen Elektronik yang memiliki muatan penghinaan dan/atau pencemaran nama baik.
sumber: http://kotaku.pu.go.id:8081/pengaduandetil.asp?mid=740&catid=6&
| Pidana Penjara dan Denda terkait Pasal Pencemaran Nama Baik dalam UU ITE. |
| Oleh: Ronny, M.Kom, M.H (Ronny Wuisan) [Penulis adalah seorang LawBlogger/Praktisi Hukum Telematika di Indonesia] |
Pasal 27 ayat (3) UU ITE
“Setiap orang dengan sengaja dan tanpa hak mendistribusikan dan/atau mentransmisikan dan/atau membuat dapat diaksesnya informasi elektronik dan/atau dokumen elektronik yang bermuatan penghinaan dan/atau pencemaran nama baik”
Pasal 310 ayat (1) KUHP
Barang siapa sengaja menyerang kehormatan atau nama baik seseorang dengan menuduhkan sesuatu hal, yang maksudnya terang supaya hal itu diketahui umum, diancam karena pencemaran dengan pidana penjara paling lama sembilan bulan atau pidana denda paling banyak empat ribu lima ratus rupiah.
Pasal 45 UU ITE
(1) Setiap Orang yang memenuhi unsur sebagaimana dimaksud dalam Pasal 27 ayat (1), ayat (2), ayat (3), atau ayat (4) dipidana dengan pidana penjara paling lama 6 (enam) tahun dan/atau denda paling banyak Rp1.000.000.000,00 (satu miliar rupiah).
Pasal 36 UU ITE
“Setiap orang dengan sengaja dan tanpa hak atau melawan hukum melakukan perbuatan sebagaimana yang dimaksud dalam Pasal 27 sampai Pasal 34 yang mengakibatkan kerugian bagi orang lain”
Pasal 51 ayat (2) UU ITE
Setiap Orang yang memenuhi unsur sebagaimana dimaksud dalam Pasal 36 dipidana dengan pidana penjara paling lama 12 (dua belas) tahun dan/atau denda paling banyak Rp12.000.000.000,00 (dua belas miliar rupiah).
This is an example post, originally published as part of Blogging University. Enroll in one of our ten programs, and start your blog right.
You’re going to publish a post today. Don’t worry about how your blog looks. Don’t worry if you haven’t given it a name yet, or you’re feeling overwhelmed. Just click the “New Post” button, and tell us why you’re here.
Why do this?
The post can be short or long, a personal intro to your life or a bloggy mission statement, a manifesto for the future or a simple outline of your the types of things you hope to publish.
To help you get started, here are a few questions:
You’re not locked into any of this; one of the wonderful things about blogs is how they constantly evolve as we learn, grow, and interact with one another — but it’s good to know where and why you started, and articulating your goals may just give you a few other post ideas.
Can’t think how to get started? Just write the first thing that pops into your head. Anne Lamott, author of a book on writing we love, says that you need to give yourself permission to write a “crappy first draft”. Anne makes a great point — just start writing, and worry about editing it later.
When you’re ready to publish, give your post three to five tags that describe your blog’s focus — writing, photography, fiction, parenting, food, cars, movies, sports, whatever. These tags will help others who care about your topics find you in the Reader. Make sure one of the tags is “zerotohero,” so other new bloggers can find you, too.